中国·太阳集团tyc151(Macau)股份有限公司-Official website
网站首页
关于我们
太阳集团tyc151简介
历史沿革
现任领导
机构设置
专业介绍
团队队伍
团队简介
教师队伍
本科教学
教务动态
实践教学
课程资源
MTA中心
学科科研
团队建设
科研信息
科研成果
学术交流
党建工作
党建动态
组织机构
组织发展
团学工作
新媒体中心
心理健康教育
资助育人
人民武装
人才招聘
招生工作
就业指导
员工联络
规章制度
资料下载
栏目列表
通知公告
当前位置:
网站首页
>
通知公告
> 正文
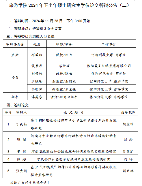
2024年下半年硕士研究生学位论文答辩公告
时间:
2024-11-26 14:33
来源:太阳集团tyc151
作者:
阅读:
次
上一篇:
巡察公告
下一篇:
太阳集团tyc151关于组建老员工创新创业竞赛班的通知